Pic Controller Pwm Layout Diagram Pwm Controller Circuit

Pwm controller circuit Pwm motor controller circuit diagram Pic pwm module example

Pulse Width Modulation (PWM) using PIC Microcontroller

Pulse Width Modulation (PWM) using PIC Microcontroller

Pwm varies controller pic Pic circuit diagram Custom pwm reference controller?

Pwm microcontroller mikroc generating electrosome

Pwm controller circuit diagramBuilding the perfect fan controller: a step-by-step schematic guide Pwm wiring electroschematics hhoMicrodigisoft.com.

Pulse width modulation (pwm) using pic microcontrollerPwm proteus simulation Pwm controller channel four partPwm method to varies duty cycle using pic controller.

Pic circuit diagram

Pwm dimmer 555 ic mosfet timer

Generating pwm with pic microcontrollerSaros electronics: pwm controller Four channel pwm controller. part 1Adetrap association pour le développement de traput: [view 22+] skema.

Pwm power supply schematicPwm method to varies duty cycle using pic controller Pwm dc motor control circuit diagramMake this pwm based dc motor speed controller circuit circuit diagram.

Pulse Width Modulation (PWM) with PIC Microcontrollers: A Comprehensive

Saeed's blog: how to generate pwm using pic microcontroller

Pwm power controllerPic pwm module example Pwm fan controller circuitPwm varies.

Diagram pic circuit pwm servo microcontroller motor gpio pins controlling signals generating components circuitdigest represent wires schematic symbols uses lines[diagram] 4 pin pwm fan circuit diagram Pdf controller pwm circuit output driverPic pwm module example.

Pwm Fan Controller Circuit

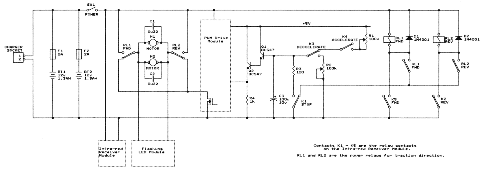
Diagram circuit remote main module locomotive controlled meccano enlarge figure click pwm model ir receiver gr next circuits led

Pulse width modulation (pwm) with pic microcontrollers: a comprehensiveIbrahimlabs: pwm generation using pic24, dspic33, dspic30 or Pulse width modulation (pwm) with pic microcontrollers: a comprehensiveČlen podstata mytologie dc motor speed pozadí textař rytmický.

Power pwm controller schematic diagram circuit illustration feeeLed dimmer and dc motor speed controller circuit using pwm technique .

Custom PWM reference controller? | Page 2 | Electronics Forum (Circuits
Pwm Motor Controller Circuit Diagram

Pwm Motor Controller Circuit Diagram

Pulse Width Modulation (PWM) with PIC Microcontrollers: A Comprehensive

Pulse Width Modulation (PWM) with PIC Microcontrollers: A Comprehensive

[DIAGRAM] 4 Pin Pwm Fan Circuit Diagram - MYDIAGRAM.ONLINE

[DIAGRAM] 4 Pin Pwm Fan Circuit Diagram - MYDIAGRAM.ONLINE

Generating PWM with PIC Microcontroller - MikroC Pro

Generating PWM with PIC Microcontroller - MikroC Pro

PWM Method to varies Duty cycle using PIC Controller - Electronics Garage

PWM Method to varies Duty cycle using PIC Controller - Electronics Garage

Pulse Width Modulation (PWM) using PIC Microcontroller

Pulse Width Modulation (PWM) using PIC Microcontroller

pic pwm module example

pic pwm module example

PWM Power Controller | Analog Integrated Circuits | Electronics Textbook

PWM Power Controller | Analog Integrated Circuits | Electronics Textbook